働く女性の生きやすさにコミット
注目のキーワード
漫画
SDGs
子供の安全を守る
発達障害
成城石井
注目のキーワード
漫画
SDGs
子供の安全を守る
発達障害
成城石井
最近の検索
トップ
総研
特集
連載
漫画
占い
レシピ
読み物
ニュース
ビジネス
すべて
働き方
仕事術
ビジネスマナー
産休・育休
働くママ調査
エンタメ
すべて
インタビュー
本
アニメ
イベント
ヘルス
すべて
女性の健康
子どもの健康
子育て
すべて
妊活
出産
幼稚園・保育園児
小学生
ライフ
すべて
家事
マネー
美容
インテリア
コミュニケーション
インフォメーション
広告掲載について
総研
特集
連載
漫画
占い
レシピ
ニュース
ビジネス
エンタメ
ヘルス
子育て
ライフ
トップ
ライフ
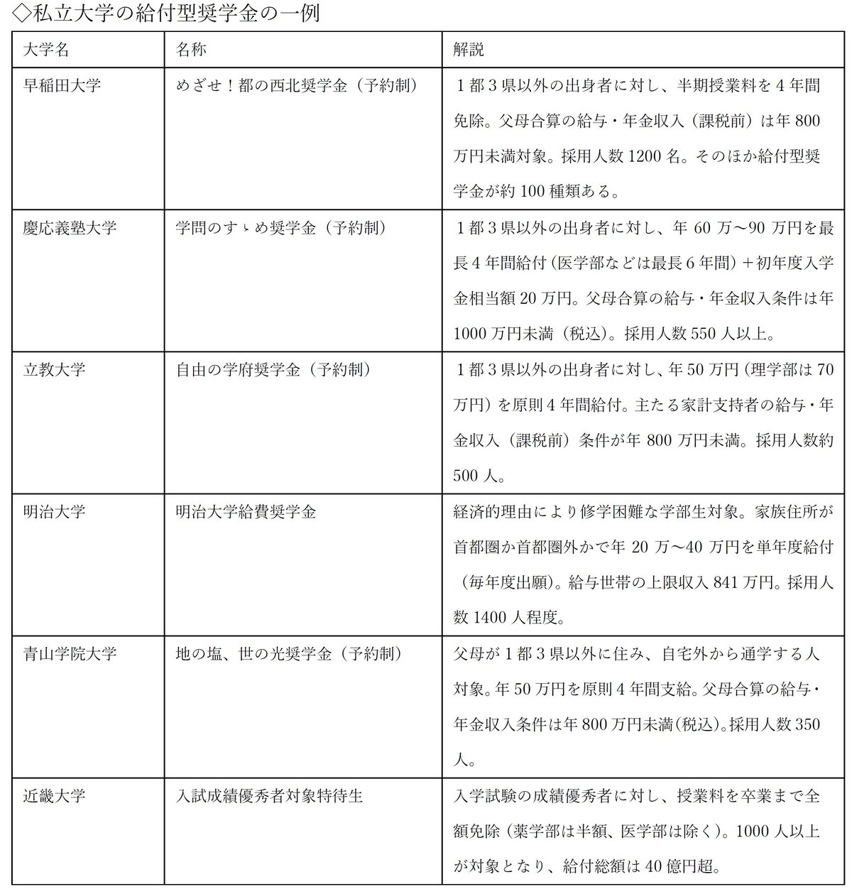
これで将来困らない!お金のプロが教える「給付型」奨学金ガイド
これで将来困らない!お金のプロが教える「給付型」奨学金ガイド
百瀬康司
ライフ
マネープラン
マネー
2019.04.25
1/5
2/5
3/5
4/5
5/5
写真の記事を読む
RANKING
ランキング
週間
月間
「お荷物だと思っていた自分にも役割がある」手足のない女性がチアリーディグ部に 厳しい顧問の言葉も「心に届いた」
「どうしてお母さんは手がないの?」5歳の娘が友達に聞かれ…先天性四肢欠損の女性「娘が発した言葉」に成長を感じ
「息子が選んだ相手が障害を持っていたら」生まれつき手足のない女性 夫の両親との顔合わせ「逆に自分が失礼だった」
「みんなと同じ顔になりたい」顔の左側の骨が成長しない病気の女性が明かす治療への葛藤「決断が本当に難しい」
「なぜ、こんなに傲慢になったのか」生まれつき両腕と足がない女性が小学校で孤立 父の言葉が「その後の人生の教訓」
「お荷物だと思っていた自分にも役割がある」手足のない女性がチアリーディグ部に 厳しい顧問の言葉も「心に届いた」
「どうしてお母さんは手がないの?」5歳の娘が友達に聞かれ…先天性四肢欠損の女性「娘が発した言葉」に成長を感じ
「息子が選んだ相手が障害を持っていたら」生まれつき手足のない女性 夫の両親との顔合わせ「逆に自分が失礼だった」
「この場所からいなくなりたい」夫の事故死から3か月 喪失感を抱えイタリアへ渡った昭和の売れっ子モデルの「その後」
妊娠中から障害が判明も「私が産めばかわいい子」いじめと無縁の義手ギタリスト育てた「自己肯定感アゲアゲな家庭」
6位〜30位を見る
HOROSCOPES
占い
INFORMATION
インフォメーション
《無料マネー講座》参加者募集!7月29日オンライン開催『セカンドライフを豊かに!〜安心とゆとりの資金設計〜』
PR
【募集】あなたが知りたい「マネー情報」を教えてください!
「不器用でもこれなら余裕」キラキラ白髪に悩む40代編集部員が感動した「おうちでサロン体験」
「ホコリまで再利用!?」半世紀以上前から環境配慮に取り組むダスキン「年間約1億3100万枚の掃除用品を再商品化」する舞台裏
PR
他のお知らせを見る
CHANTO FRIEND
CHAN友募集
【大募集!】撮影や企画に参加できる「CHAN友」に参加しませんか?
KEYWORDS
人気のキーワード
子どもの安全を守る
インタビュー
介護
ビジネスメールの作法
心理テスト
×