働く女性の生きやすさにコミット
注目のキーワード
漫画
SDGs
子供の安全を守る
発達障害
成城石井
注目のキーワード
漫画
SDGs
子供の安全を守る
発達障害
成城石井
最近の検索
トップ
総研
特集
連載
漫画
占い
レシピ
読み物
ニュース
ビジネス
すべて
働き方
仕事術
ビジネスマナー
産休・育休
働くママ調査
エンタメ
すべて
インタビュー
本
アニメ
イベント
ヘルス
すべて
女性の健康
子どもの健康
子育て
すべて
妊活
出産
幼稚園・保育園児
小学生
ライフ
すべて
家事
マネー
美容
インテリア
コミュニケーション
インフォメーション
広告掲載について
総研
特集
連載
漫画
占い
レシピ
ニュース
ビジネス
エンタメ
ヘルス
子育て
ライフ
トップ
ライフ
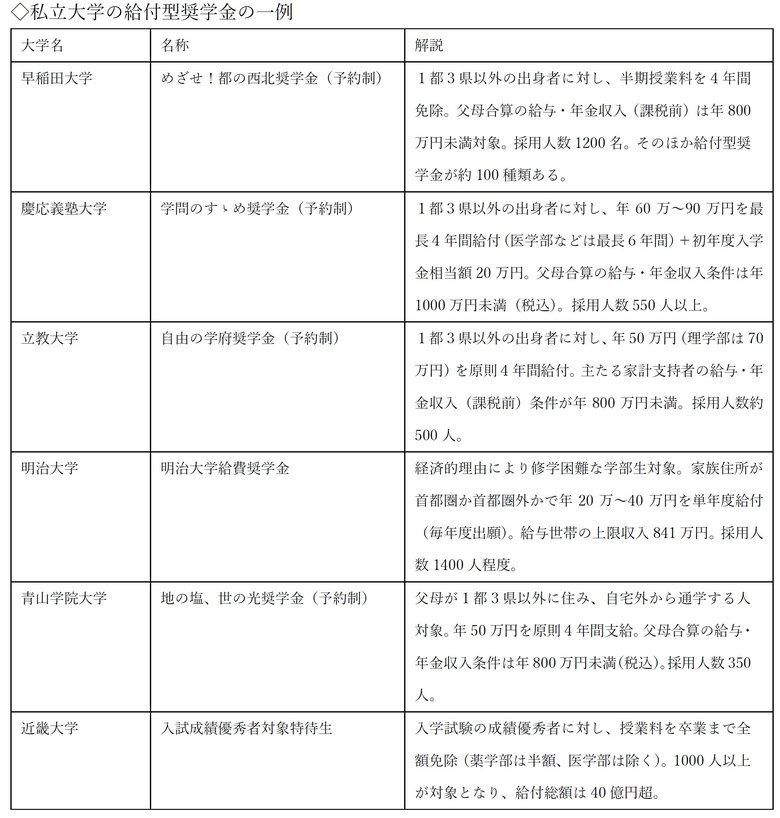
これで将来困らない!お金のプロが教える「給付型」奨学金ガイド
これで将来困らない!お金のプロが教える「給付型」奨学金ガイド
百瀬康司
ライフ
マネープラン
マネー
2019.04.25
1/5
2/5
3/5
4/5
5/5
写真の記事を読む
RANKING
ランキング
週間
月間
パパイヤ鈴木「きつかった(笑)」朝5時起きで弁当作り。高1の娘とふたりで暮らした当時「毎日明日の弁当を考えていた」
脊髄損傷で車いすの男性 出口が見えない不妊治療で諦めた矢先に2児の父に「長男を膝に乗せ」車いすで幼稚園へ向かう今
千秋「東大・京大が当たり前」エリート一族の「落ちこぼれ」がポケビで武道館に立って親に認められた日
「障害負ってよかったと」自分に嘘をついた。脊髄損傷した大学アメフト選手が監督就任も「美談の重圧」で涙した過去
大学1年で妊娠「夜泣きで寝不足のまま授業へ」母業と勉学を両立しCAの夢掴んだ女性のリアル
西村和彦「ベビーカーは双子用。レジが通れるから」俳優業を休みシングルで育てた2人の子どもが高校生になった今
嘘をつく、吐き戻す「里子が全然かわいいと思えない」心が折れた里親の本音「ひとりで背負うと必ず行き詰まるから」
《老いは恐怖か?》イルカ(75)声が出ず、夫の介護で毎日心が折れた50代経て「還暦以降はデザート世代」と語る訳
「身元がわかるものは何ひとつない」赤ちゃんポスト開設初日に3歳で預けられた当事者のその後「小2で実母が判明し」
「めんどくさい(笑)」4時30分起きで弁当作りを続けたシンパパの西村和彦「手作りで」「麺系を」子どもの希望に応え続け
6位〜30位を見る
HOROSCOPES
占い
INFORMATION
インフォメーション
《無料マネー講座》参加者募集!7月29日オンライン開催『セカンドライフを豊かに!〜安心とゆとりの資金設計〜』
PR
【募集】あなたが知りたい「マネー情報」を教えてください!
「不器用でもこれなら余裕」キラキラ白髪に悩む40代編集部員が感動した「おうちでサロン体験」
「ホコリまで再利用!?」半世紀以上前から環境配慮に取り組むダスキン「年間約1億3100万枚の掃除用品を再商品化」する舞台裏
PR
他のお知らせを見る
CHANTO FRIEND
CHAN友募集
【大募集!】撮影や企画に参加できる「CHAN友」に参加しませんか?
KEYWORDS
人気のキーワード
子どもの安全を守る
インタビュー
介護
ビジネスメールの作法
心理テスト
×